English
Español
Português
русский
Français
日本語
Deutsch
tiếng Việt
Italiano
Nederlands
ภาษาไทย
Polski
한국어
Svenska
magyar
Malay
বাংলা ভাষার
Dansk
Suomi
हिन्दी
Pilipino
Türkçe
Gaeilge
العربية
Indonesia
Norsk
تمل
český
ελληνικά
український
Javanese
فارسی
தமிழ்
తెలుగు
नेपाली
Burmese
български
ລາວ
Latine
Қазақша
Euskal
Azərbaycan
Slovenský jazyk
Македонски
Lietuvos
Eesti Keel
Română
Slovenski
मराठी
Srpski језик
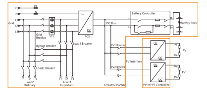
Особенности продукта
1. Высокая плотность мощности, высокая степень интеграции и компактный размер.
с простой установкой;
2. Поддерживает доступ к фотоэлектрическому постоянному току и настраивает MPPT.
контроллеры, образующие фотоэлектрическую микросеть с постоянным током;
Интеллектуальный онлайн-мониторинг 3,4G и Wi-Fi, позволяющий
дистанционные проверки и сокращение количества выполняемых вручную задач на месте;
4. Развертывание по требованию с автоматизированной работой.
и переключение на автономную сеть во время пикового снижения и спада
наполнение, поддержка комплексного управления BMS, PCS и
Системы EMS с множественной защитой;
5. Включает стандартную нагрузку, электросеть, схему доступа к фотоэлектрическим модулям.
выключатели и байпасные выключатели, образующие интегрированные
дистрибутив системы с дизайном «все в одном»;
6. Включает встроенный STS и управление энергопотреблением.
система, со временем переключения менее 20 миллисекунд
между несколькими источниками питания;
7.Поддерживает параллельную работу 1+1.

|
Технические характеристики |
|||
| Модели | ЭСТС100-200кВтч-400-А | ЭСТС125-225кВтч-400-А | |
|
Параметры батареи постоянного тока |
Тип ячейки | ЛФП 280Ач | ЛФП 314Ач |
| Емкость и конфигурация упаковки | 14,336 кВтч/1P16S | 16,077 кВтч/1P16S | |
| Емкость аккумулятора и количество в упаковке | 200 кВтч/14 | 225 кВтч/14 | |
| Диапазон напряжения аккумулятора | 627В~806В | ||
| Номинальная скорость заряда/разряда C и ток | 0,5С, 140А | 0,5С, 157А | |
| Индекс цикла | 8000cls (0,5P, 25±2℃, при 70% SOH) | ||
| Точки контроля температуры | 112 | ||
|
Параметры солнечной энергии на стороне постоянного тока (Выходная сторона MPPT) |
Максимальная входная мощность | 200кВт | |
| Максимальный входной ток | 320А | ||
| Диапазон напряжения/напряжение системной шины | 650В~800В | ||
| Входной переключатель | 2шт 250А/1000В постоянного тока/2П, 2P/250A/1000В постоянного тока/2P, что соответствует 2 блокам контроллера PVMPPT |
||
|
Сетевые АСУ ТП Параметры стороны переменного тока |
Номинальная мощность переменного тока | 100кВт | 125кВт |
| Максимальная мощность переменного тока | 110кВт | 137,5 кВт | |
| Номинальный ток | 152А | 190А | |
| THDi | <3% | ||
| Компонент постоянного тока | <0,5%лпн | ||
| Тип сетки | 3W+N+PE | ||
| Диапазон напряжения | 360 В переменного тока ~ 440 В переменного тока | ||
| Диапазон частот | 45–55 Гц/55–65 Гц | ||
| Коэффициент мощности | -1~1 | ||
|
Островные ПК Параметры стороны переменного тока |
Номинальная выходная мощность | 100кВт | 125кВт |
| Максимальная однофазная выходная мощность | 60кВт | ||
| Номинальное выходное напряжение | 400В | ||
| Номинальная выходная частота | 50/60 Гц | ||
| КНИ | <3% | ||
| Перегрузочная способность | 110%10 минут | ||
|
Передача Grid-Islanding конфигурация распределительного устройства |
Переключатель сервисного байпаса | 250 А/400 В переменного тока | |
| Переключатель нагрузки | 250 А/400 В переменного тока | ||
| Переключатель сети | 400 А/400 В переменного тока | ||
| СТС | 305А/200кВт | ||
| Время переключения | <20 мс | ||
|
Параметры системы |
Максимальная эффективность системы | ≥90% | |
| Рабочая температура | -30~55℃-30~55℃(снижение характеристик выше 40°C) | ||
| Относительная влажность | 0~95% относительной влажности, без конденсации | ||
| Размеры(Д*Д*В) | 1600×1050×2050 мм | ||
| Масса | 2300 кг | ||
| IPgrade | IP54 IP54 (полная машина) | ||
| Шум | <70 дБ | ||
| Тип сетевого подключения | 4G/WiFi/4G/WiFi/Etherlink | ||
| Противопожарная защита | Аэрозоль | ||
| Экран дисплея ЖК-дисплей | |||