Гибридная система накопления энергии 50 кВт/100 кВтч

Гибридная система накопления энергии 50 кВт/100 кВтч

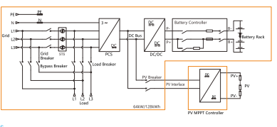
Гибридная система хранения энергии сочетает в себе выработку солнечной энергии, хранение энергии и взаимодействие с сетью в одном интегрированном решении. Он может работать как в режиме сети, подавая избыточную энергию в энергосистему, так и в автономном режиме, обеспечивая надежное резервное питание во время перебоев или в районах без стабильного доступа к сети.
Модель:50kW/100kWh; 64kW/128kWh

Отправить запрос

Описание продукта

Функции


1. Высокая плотность мощности, высокая степень интеграции и компактный размер с легкостью

установка;

2. Поддерживает доступ к фотоэлектрическому постоянному току и настраивает контроллеры MPPT,

формирование микросети PV-ESS с постоянным током;

3. Аккумуляторная батарея усиливается преобразователем постоянного тока в постоянный.

стабилизация напряжения шины постоянного тока системы;

4.4G и Wi-Fi интеллектуальный онлайн-мониторинг, позволяющий удаленно

инспекций и сокращения ручных операций на месте;

5. Развертывание по требованию с автоматизированной работой и автономным режимом.

переключение во время резки пиков и заполнения впадин, поддерживая

интегрированное управление системами BMS, PCS и EMS с помощью нескольких

защита;

6. Сильная однофазная нагрузка вне сети, с максимальной одиночной

фазовая нагрузка 30 кВт;

7. Включает стандартную нагрузку, электросеть, автоматические выключатели доступа к фотоэлектрическим модулям и

байпасные переключатели, образующие интегрированную систему распределения с All-in

Один дизайн;

8. Включает встроенную систему STS и управления энергопотреблением, с

время переключения менее 20 миллисекунд между несколькими источниками питания

источники;

9.Поддерживает параллельную работу 1+1.






Технические характеристики

Модели ЭСТС50-100кВтч-400-А ESTS64-128кВтч-400-А
Параметры батареи постоянного тока Тип ячейки ЛФП 280Ач ЛФП 314Ач
Емкость и конфигурация упаковки 14,336 кВтч/1P16S 16,077 кВтч/1P16S
Емкость аккумулятора и количество в упаковке 100 кВт/7, опционально 115 кВт/8 128 кВтч/8, опционально 112 кВтч/7
Диапазон напряжения аккумулятора 314 В~403 В 359В~461В
Номинальная скорость заряда/разряда C и ток 0,5С, 140А 0,5С, 157А
Индекс цикла 8000cls(0,5P,25± 2℃, @70%SOH)
Точки контроля температуры 56 64
Параметры модуля постоянного тока Диапазон напряжения на стороне низкого напряжения 150~1000В
Минимальное напряжение для полной мощности на стороне низкого напряжения 340В
Номинальный ток 160А 180А
Номинальная мощность 50кВт 64кВт
Параметры солнечной энергии на стороне постоянного тока
(Выходная сторона MPPT)
Максимальная входная мощность 100кВт
Максимальный входной ток 160А
Диапазон напряжения/напряжение системной шины 650В~800В
Входной переключатель 250А/1000В постоянного тока/2п, что соответствует одному подключаемому фотоэлектрическому контроллеру MPPT (250А/1000В постоянного тока/2п, поддерживает один вход MPPT)
Подключен к сети
Параметры стороны переменного тока
Номинальная мощность переменного тока 50кВт 64кВт
Максимальная мощность переменного тока 55кВт 70,4 кВт
Номинальный ток 75А 96А
THDi <3%
Компонент постоянного тока <0,5%лпн
Тип сетки 3W+N+PE
Диапазон напряжения 360 В переменного тока ~ 440 В переменного тока
Диапазон частот 45–55 Гц/55–65 Гц
Коэффициент мощности -1~1
Островная сторона переменного тока
параметры
Номинальная выходная мощность 50кВт                              64 кВт
Максимальная однофазная выходная мощность 30кВт
Номинальное выходное напряжение 400В
Номинальная выходная частота 50/60 Гц
КНИ <3%
Перегрузочная способность 110%10 минут
Передача Grid-Islanding
конфигурация распределительного устройства
Переключатель сервисного байпаса 125 А/400 В переменного тока
Переключатель нагрузки 125 А/400 В переменного тока
Переключатель сети 250 А/400 В переменного тока
СТС 152 А/100 кВт
Время переключения <20 мс
Параметры системы Максимальная эффективность системы ≥90%
Концепция охлаждения Умное воздушное охлаждение
Рабочая температура -30~55℃-30~55℃(снижение характеристик выше 40°C)
Относительная влажность От 0 до 95% относительной влажности, без конденсации
Размеры(Д*Д*В) 1050×1050×2050 мм
Масса 1350 кг
IPgrade IP54 IP54 (полная машина)
Шум <70 дБ
Тип сетевого подключения 4G/WiFi/TCP/IP4G/WiFi/Ethernet TCP/IP
Противопожарная защита Аэрозоль
Экран дисплея ЖК-дисплей


Горячие Теги: Гибридная система хранения энергии
Отправить запрос
Пожалуйста, не стесняйтесь дать свой запрос в форме ниже. Мы ответим вам в течение 24 часов.
X
Мы используем файлы cookie, чтобы предложить вам лучший опыт просмотра, анализировать трафик сайта и персонализировать контент. Используя этот сайт, вы соглашаетесь на использование нами файлов cookie. политика конфиденциальности